BOOK CARD
- Original title: The dip
- English title: The dip
- Author: Seth Godin
- Category: Personal growth
PART 1 - Few know that being the BEST in the world is terribly IMPORTANT
“Quitters never win, winners never quit.”
The small minority of people who manage to take the extra step than everyone else grant themselves extraordinary advantages. Enormous benefits also go to the “small majority” who have the courage to give up early and refocus their energies on a new or different initiative.
In both cases, you have to be the best in the world: you have to go down the most difficult stretch of road and come out at the opposite end.
To be the best you have to give up something because it wastes your time, you can’t do everything.
Whoever ranks first detaches all the others even the second by many points
THE REASON WHY IT’S IMPORTANT TO BE AT THE TOP OF THE LEADERBOARD
Being at the top is important because people have little time available and therefore are looking for something or someone they can trust, so they definitely go to the best.
Since everyone is looking for the best, they are the most requested and therefore there is exponential growth.
Another reason is the scarcity of the product or service you offer, people will be willing to pay more for it.
Where does scarcity come from? It comes from the obstacles set up by the markets and society. It comes from the fact that most competitors give up before they reach the top.
ES: You see the 5-star reviews of a restaurant, you trust the quality and you go there.
ES: The best champagne is Dom Perignon and it’s at the top, or nearly so, of the ranking, and we’re willing to pay more for it.
The mass market is disappearing. There is no longer the best song or the best coffee ever, but there are a million micromarkets each of which has its own best product (or service or person). If your micromarket is that of “Easter Island organic products”, that is your world, and that is where you must be the best.
Even the concept of best is subjective. It’s not you who decides it, it’s the consumer.
THE PROBLEM OF INFINITY
There are too many competitors in the market and too many services or products they want to sell to the consumer
The consumer does not know how to choose and for this reason he buys from the market leaders (“the best”).
IS THIS REALLY THE BEST YOU KNOW?
People are content to do less than they are capable of doing. It happens to companies too. They are content to offer something satisfying instead of the best thing in the world.
If you are not willing to put forth the effort necessary to be my best choice, you can also leave it alone.
The reason large companies almost always fail when trying to enter new markets is their willingness to compromise.
Assuming that they are big and powerful, they feel they can rest on their laurels, that they can afford to do less, that they can stop improving the product before they’ve done something truly amazing with it.
They accept the compromise in order not to ignite conflicts between the divisions or expose themselves too much, and in this way they inevitably encounter failure. They fail because they don’t know when to say enough and when to refuse to settle.
SCHOOL MISTAKE
At school, when kids hit an obstacle, we encourage them to let it go and focus on something else. There is a beautiful ripe fruit hanging from the lowest branch; why climb to the top?
THE MAGIC OF THINKING ABOUT THE POSSIBILITY OF GIVING UP SOMETHING
Many will tell you that you have to persevere, work harder, put in more hours, study, work hard. They implore you not to “give up”!
If not giving up was enough to be successful, then why have less motivated organizations than yours made it?
Why are people who are less talented than you successful?
To understand this we need to clarify the typical structure of difficult situations and, believe me or not, you will find that there is much more to quitting than you are now:
- The “strategic quit”, more properly called “strategic abandonment”, is the secret of successful organizations.
- The «reactive and serial giving up», or if you prefer «reactive and serial abandonment», is the fatal mistake of those who strive to achieve a goal and fail. That’s what most people do: quit when they struggle and persevere when all goes well.
3 WAYS TO PURSUE THE GOAL:
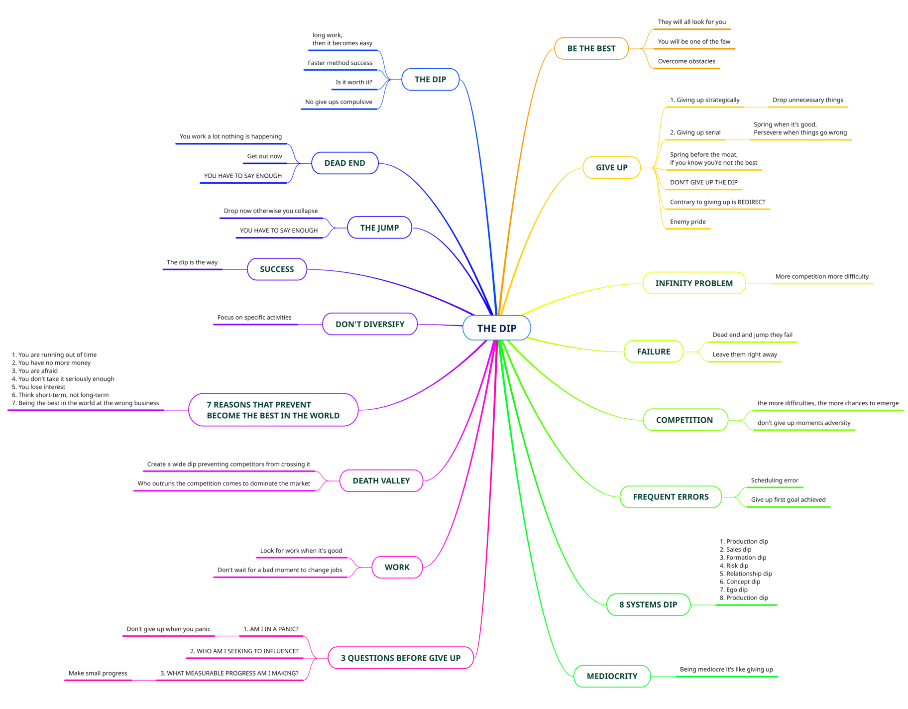
- THE DIP
When you take up a new activity, you find it very enjoyable in the initial stage.
For a few days or a few weeks, the rapid learning curve encourages you to keep going.
Whatever your new business, staying committed and dedicated is easy. Then you fall into the dip.
The dip is the long and demanding work that is essential to pass from the condition of the beginner to that of someone who has completely mastered the subject.
It is long and demanding, but it is also the fastest way to get where you want: any other solution would take more time.
Being a CEO is easy, the difficult thing is to become one, because you need to emerge from a huge ditch.
- DEAD END
There are no significant improvements and no significant deteriorations. It just works.
There isn’t much to say about the dead end except to acknowledge its existence and accept the fact that, should it ever happen to end up in it, it is absolutely necessary to get out of it as soon as possible.
Yes, because the dead end prevents us from dedicating ourselves to something else. Investing your life in something that cannot improve comes at too high a cost in terms of lost opportunities.
A third case that follows, the jump. Persevere in the ditches that can lead you to success and leave the dead ends to reuse your resources positively.
- THE JUMP
It’s a situation where you can’t let go until it crashes and the whole building falls apart.
Like the smoking habit, people quit when it’s too late.
IF IT’S WORTH IT PROBABLY THERE IS A DIP
Thel dip breeds scarcity, and scarcity breeds value.
The dead end is boring, the jump is exciting (only for a while), but both keep you from crossing the ditch and lead to failure.
THE DEAD END AND THE JUMP ARE THE CURVES THAT LEAD TO FAILURE
If you find yourself in situations that correspond to one of these two circumstances, you absolutely must give up. Not soon, now!
My experience undoubtedly suggests to me that the greatest obstacle preventing us from succeeding in life is the inability to leave these two curves in a timely manner.
When it comes time to decide for real, abandon projects that don’t fall into the dip category.
Or would you rather not rock the boat, stay calm and avoid the immediate hassle of changing course?
What’s the point of going forward if you don’t intend to reap the benefits of being the best in the world?
Do you invest time and money (but really a lot) to guarantee yourself a better chance of dominating the market?
And if you don’t have enough time and money, do you dare to find a smaller market to conquer?
If yes, you are on the right track.
THE DIP IS THE PLACE OF SUCCESS
Those who are determined to make the long and tiring journey to get back to the opposite bank.
Whoever invests the time, energy and commitment necessary to overcome it is destined to become the best in the world.
In doing so, he upsets the system because, instead of short-sightedly advancing a small step, instead of doing just a little better than the average and being satisfied with what he has, he accepts the challenge.
For one reason or another, he refuses to abandon the enterprise and continues along the dip until he climbs up on the opposite side.
The stupid choice is to start, do your best, waste your time and money, and give up halfway through the dip.
MARKET AND COMPETITION
Yours is a competitive market, full of subjects who overcome great challenges every day, and it is precisely the most difficult challenges (the dip) that offer you the opportunity to move forward.
In the environment of competition, adversity is your ally.
The greater the difficulties, the better the chances of emerging from the competition, but if in the face of adversity let go, then the effort was useless.
Difficulties and unpredictability play to your advantage because if they didn’t exist, there wouldn’t even be the possibility of making profits.
DON’T DIVERSIFY, BUT FOCUS ON A SPECIFIC ACTIVITY
When faced with the dip, many individuals and organizations alike choose to diversify.
And yet, the ones who are truly successful are those who cultivate a single business in an almost obsessive way.
Before entering a new market, think carefully about what would happen if you were able to break through the dip and win in a market you are already in.
ES: If the woodpecker taps its beak twenty times on a thousand different trees, it keeps busy, but gets nowhere. If, on the other hand, he beats it twenty thousand times on the same tree, he manages to get himself a good dinner.
MANY ARE AFRAID TO GIVE UP
Being mediocre is undoubtedly easier than facing reality and giving up.
Giving up is difficult, because it requires acknowledging that you will never be able to be the best in the world, at least not in that particular activity; and then we prefer to ignore it, postpone it, not admit our inadequacy and settle for being mediocre.
Here’s the challenge, very simple: Giving up when you hit the dip is a bad idea.
If the journey you have begun promises benefits, then withdrawing the moment you enter the dip is just wasting time that you have already invested.
And if you back off enough times, you find yourself a compulsive quitter, who starts a lot of things but gets very little done.
I’m telling you very simply: if you can’t beat the dip, don’t even try.
DON’T GIVE UP THE DIP!!
In addition to finding a dip that you are able to emerge from, you also need to get out of any dead ends where you are twiddling your thumbs.
You have to give up projects, investments and initiatives that don’t offer you the same opportunity. It’s difficult, but it’s vitally important.
7 REASONS THAT CAN STOP YOU FROM BECOMING THE BEST IN THE WORLD
- You’re out of time (and quit).
- You have no more money (and quit).
- You are afraid (and give up).
- You don’t take it seriously enough (and quit).
- You lose interest, enthusiasm, or settle for being mediocre (and quit).
- Think short-term, not long-term (and quit when the short-term is too difficult).
- You want to be the best in the world at the wrong business (that you don’t have the talent for).
The most frequent reasons that prevent you from becoming the best in the world are planning errors and giving up before reaching the goal.
WHY IS THE DIP THE MOST COMMON SITUATION?
At the base of the dip is the concept of a pyramid: the usual rip-off whereby those at the bottom support the one at the top. Be careful, though, it’s not always a scam, and it certainly is less often than you think.
ES: When Netflix still rented DVDs, they could offer unlimited for the $10 monthly flat fee, including postage. How was that possible?
By watching the movie the day it was delivered to you and returning it immediately, you could see at least six movies for $10. Of course, for every person who saw six, there were many who lost interest and only saw one a month or not at all.
In fact, they financed the most loyal subscribers. Netflix wanted you to see a lot of movies, because that would make you loyal customers, but if it weren’t for those apathetic users who rented very few, the economics of the whole business would have collapsed.
8 SYSTEMS WITH DIP
Here are some examples of systems based on the concept of dip.
Dips are in the places where organizations and individuals are most likely to quit, give up, drop out:
- DIP OF PRODUCTION
Building something in your garage is cool and fun, but buying an injection mold, designing an integrated circuit, or moving into full-scale production is difficult and expensive. The time, effort and costs required to develop their business industrially constitute the dip.
The dip limits the offer and brings out those who have the courage to invest to boost their business. Struggling artists who exhibit at local craft shows are failing to make it because they lack the courage or wherewithal to grow the business.
- THE DIP OF SALES
Generally ideas are born when someone starts spreading them by convincing others of their goodness: they persuade shops, businesses, consumers and even voters.
But here, as soon as it is necessary to develop a professional sales force and strengthen it, we are faced with a dip. In nearly every industry, the competitor who first develops a powerful and aggressive sales force has a huge advantage.
- THE DIP OF TRAINING
Career starts as soon as you finish your studies. The dip, on the other hand, occurs when you need to learn something new, reinvent yourself or enrich and modify your skills. The doctor who sacrifices a year of his life to obtain a specialization reaps the rewards for many years.
- THE RISK DIP
Those who start a business based on limited financial resources learn and at their own expense that, sooner or later, they will not be able to cover all costs out of pocket, especially if they have to draw on current income.
It takes courage to rent a larger office or invest in new technologies. Successful entrepreneurs know very well how different investing to cross the moat (a smart move) is from investing in an actually risky bet.
- THE DIP OF RELATIONSHIPS
There are people and organizations that will be able to help you, but only if you invest time and effort with them now, even if it’s a difficult time for you right now. The guy who started out as a mail sorter has now become CEO.
The relationships he developed when it was hard to do so paid off later. Myopic people who are always looking for favors or connections never get over the relationship dip, because they didn’t invest in this field when it was difficult (and not urgent) to do so.
- THE CONCEPTUAL DIP
You have come this far thinking according to a certain mindset, but abandoning it to embrace a completely new and broader one may be what you need to grow your business.
The heroes who reinvented institutions and sectors of industry (from Martin Luther King to Richard Branson) all did the same thing: they crossed a conceptual dip from one shore to the other.
- EGO DIP
As long as you are the center of attention, everything is easier. But if you relinquish control and get into the heart of the organization, then you can become influential.
Many fail; they can’t let go of control and having all the lights on them. Well, they get stuck in that ditch and never come out again.
8. THE DIP OF DISTRIBUTION
There are retailers (local stores, the Web) that facilitate the distribution of your product, and retailers (such as the Target chain) that require an investment from your organization that may even turn out to be less productive than expected.
Being able to display the product in Wall-Mart warehouses is much more likely to generate big sales than having it displayed on the Web. Why? Because of the scarcity. Everyone goes there on the Web, while getting accepted by Wall-Mart is difficult.
THE VALLEY OF DEATH
The goal of anyone with a competitor to beat is the following: to create a dip that is wide and deep enough to prevent new competitors from crossing it, in short, a Death Valley.
Those who manage to overcome the barriers of competition come to dominate the market, at least for a certain period.
MEDIOCRITY
Mediocrity is the losers solution. Being mediocre is like giving up.
COMPULSIVE RENUNCIERS SPEND A LOT OF TIME IN QUEUES
Compulsive quitters change lines without being able to walk one line from start to finish. Getting started is always exciting, but real results are only achieved when you go over the dip.
THE OPPOSITE OF QUITTING IS NOT “WAITING TO SEE WHAT HAPPENS”
No, the opposite of quitting is redirecting. The opposite of giving up is a new and strengthened strategy that can fix the problem once and for all.
When you hurt to the point of wanting to give up, you are in the position of having nothing to lose. And those who have nothing to lose have an extremely effective tool in their hands. You can try everything. Challenge authority. Try alternatives never tried before. Dive into the problem and do it to the point of coming out of it from the opposite side.
PART 2 – If you can’t become the best in the world, you better quit now
YOU MUST SAY ENOUGH!
Yes, sometimes you have to say enough!
In fact, you may have to do it often. You have to give up when you have hit a dead end, when you are faced with the leap, when the project you are working on involves a dip that is too wide and difficult compared to the prize it offers on the opposite bank.
WORK AND CHANGE
The time to look for a new job is when you don’t need it. The time to change jobs is before circumstances force you to.
Force. Change! Test yourself, get a raise and a promotion. You owe it to your career and skills. If your job is at an impasse, you need to let go or accept that your career is over.
PRIDE IS THE ENEMY OF «SMART QUIT»
Pride causes someone to persevere in a certain career even after years of having become devoid of attractions and fun.
If pride is the only thing holding you back, if there is no chasm to cross, it means you are wasting an enormous amount of time and money defending something that will heal very easily.
3 QUESTIONS TO ASK YOURSELF BEFORE YOU GIVE UP
- AM I IN A PANIC?
Giving up in a panic is dangerous and costly. As we have seen, to give up intelligently you need to decide in advance what you want to leave. You can always quit later, so wait until the panic has subsided before deciding.
- WHO AM I SEEKING TO INFLUENCE?
If you are trying to influence just one person, there is a limit to insistence. It’s easy to cross the line between showing your commitment and being an insufferable bore. If you haven’t managed to influence her yet, maybe it’s really time to let go.
- WHAT MEASURABLE PROGRESS AM I MAKING?
If you are trying to be successful in a job, in a relationship or in a task, there are only three cases: either you make progress or you go backwards or you stay put.
To be successful in your intent, to reach the light that shines at the exit of the dip, you must necessarily make progress, even small. We often get stuck in situations where giving up seems too tiring, and then we sit there, deciding not to because it’s easier.
GIVE UP BEFORE YOU BEGIN
I entrust you with a task. Take a pen and paper. Write down under what circumstances you feel like quitting, and when. And then do it.
If quitting is to be a strategic decision that allows you to make smart choices in the marketplace, then you need to define your quitting strategy before discomfort sets in.
QUESTIONS TO ASK TO BE THE BEST:
- Am I facing a dip, a jump or a dead end?
- If it’s a dead end, can I turn it into a dip?
- If I go ahead, will I be repaid?
- Am I dealing with just one person (or organization), or will my actions in this situation affect the entire market?
- When should I quit? I have to decide now, not halfway and not when I’m tempted to.
- If I abandon this activity, will I then be in a better position to overcome a more important dip?
- If I quit anyway, can I do something awesome that changes the rules of the game?
- Do I really have to contact the giant? Should I seriously try to be seen on TV?
- How many chances does this project have of becoming the best in the world?
- Who decides who is the best?
- Can I make the world smaller?
- Does it make sense to send your resume to every job posting I find online to see what happens?
- If I like my job, is it time to quit it?
- Is it better that I do nothing or is it better that I plan to quit to do something big?
- Does avoiding being extraordinary mean giving up without actually doing it?
MIND MAP



